二年级数学(下册)-二年级
二年级下册数学常考经典易错应用题50道.pdf 无水印可下载
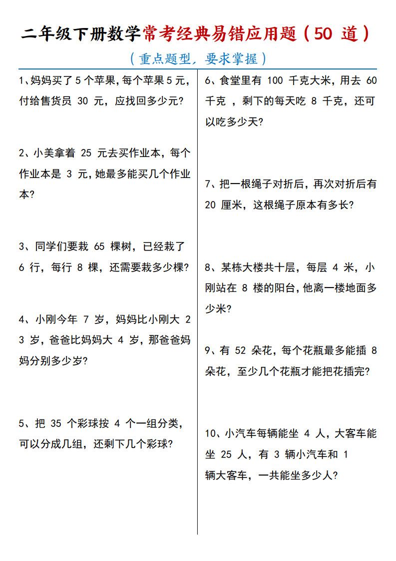
这份包含 50 道题的应用题集是聚焦二年级下册数学核心考点的易错专项强化资料,涵盖四则运算、有余数的除法、混合计算、数量关系等高频题型,以 “生活场景 + 易错陷阱” 为核心设计...
- 微信26779926
- 公众号鸡娃网资料库
- 标签数学(下册)-二年级
这份包含 50 道题的应用题集是聚焦二年级下册数学核心考点的易错专项强化资料,涵盖四则运算、有余数的除法、混合计算、数量关系等高频题型,以 “生活场景 + 易错陷阱” 为核心设计,搭配完整解题过程与答案,是二年级学生突破应用题难点、提升解题准确率、应对课堂检测与期末考试的必备工具,适配日常练习、专项突破、期末冲刺等多场景。
一、核心题型分类与易错点解析
高频题型全覆盖
- 基础四则运算应用题
- 求和 / 求差 / 求积 / 求商:如 “果园里有 7 行苹果树,每行 8 棵,一共有多少棵”(乘法求和)、“商场昨天卖 32 套服装,今天比昨天少卖 18 套,两天共卖多少套”(加减混合)。
- 购物相关:含单价、数量、总价关系(如 “5 个苹果每个 5 元,付 30 元应找回多少”)、优惠活动计算(如 “满 300 减 100,400 元衣服需付多少”)。
- 有余数的除法应用题(重点易错)
- “进一法” 应用:如 “52 朵花,每个花瓶插 8 朵,至少需几个花瓶”(余数 4 朵需额外 1 个花瓶,共 7 个)、“45 名同学郊游,每车坐 7 人,至少需几辆车”(余数 3 人需加 1 辆车,共 7 辆)。
- “去尾法” 应用:如 “25 元买 3 元一本的作业本,最多买几本”(余数 1 元不够买 1 本,最多 8 本)。
- 混合运算应用题(运算顺序易错)
- 含括号需求:如 “食堂 100 千克大米,用去 60 千克,剩下每天吃 8 千克,可吃几天”(需先算剩余大米,列式 (100-60)÷8)。
- 先乘除后加减:如 “小明练 50 个毛笔字,已写 9 行每行 4 个,还要写多少个”(列式 50-9×4)。
- 数量关系应用题(逻辑易错)
- 年龄问题:如 “小刚 10 岁时爸爸 46 岁,爸爸 60 岁时小刚多少岁”(年龄差不变,列式 60-(46-10))。
- 份数混淆:如 “30 个苹果和 5 个小朋友一起吃,平均每人分几个”(含小花共 6 人,列式 30÷(5+1))。
- 搭配问题:如 “25 个苹果和 30 个桃子,3 个苹果 + 4 个桃子做礼盒,最多做几个”(分别算两种水果可做份数,取最小值 7 个)。
- 几何与计数应用题
- 图形计数:如 “正方体 6 个面,每个面 4 个角,共多少个角”(4×6=24 个)、“6 个三角形纸片共多少个角”(3×6=18 个)。
- 高度计算:如 “10 层楼每层 4 米,8 楼阳台离地面多少米”(间隔 7 层,列式 4×(8-1))。
核心易错点总结
- 忽略隐藏条件:如 “和小朋友一起分物品” 需算上自己,“楼层高度” 需减 1 算间隔。
- 运算顺序错误:未按 “先乘除后加减”“有括号先算括号内” 计算,如误将 “5+2×2” 算成 7×2。
- 余数处理不当:该用 “进一法” 时未加 1,该用 “去尾法” 时多算 1 份。
- 逻辑关系混淆:如 “科技书是故事书的一半”,误将 “10÷2” 算成 10×2。
二、核心功能与优势
- 聚焦易错,针对性强:所有题目均围绕二年级学生应用题高频错误点设计,如隐藏条件、运算顺序、余数处理,练习即突破难点。
- 场景真实,实用性强:应用题场景源自生活(购物、分物、植树、年龄),帮助学生体会数学与生活的联系,提升知识迁移能力。
- 解析完整,便于自查:每道题均给出详细解题步骤,标注关键思路(如 “含 2 个袖口”“年龄差不变”),学生可自主核对,理解错误原因。
- 覆盖全考点:涵盖二年级下册应用题所有核心题型,无需额外筛选题目,一站式攻克应用题难关。
三、适用场景与使用建议
- 日常练习:每天完成 2-3 道题,先独立解答,再对照解析检查,标注错误类型(如 “运算顺序错误”“忽略隐藏条件”)。
- 专项突破:针对薄弱题型集中训练,如余数处理易错则重点完成第 9、17、45、48 题,逻辑关系易错则强化第 25、36、49 题。
- 错题复盘:建立错题本,记录易错题目,标注错误原因与正确思路,定期重复练习,避免同类错误。
- 期末冲刺:考前集中完成所有题目,重点攻克错题与高频易错题型,提升综合解题准确率。
- 家长辅导:家长可引导孩子读题时圈画关键条件(如 “至少”“一起吃”),帮助孩子识别易错点,理清解题逻辑。
四、核心价值总结
这份 50 道经典易错应用题集以 “易错点突破 + 生活场景应用” 为核心,通过多样化题型与详细解析,帮助二年级学生扎实掌握应用题解题方法,纠正常见错误,提升逻辑思维与运算准确率。既是日常练习的 “错题克星”,也是应对考试的 “提分利器”,全方位助力学生攻克二年级下册数学应用题难点,为后续更复杂的数学学习奠定坚实基础。
